Notice
Recent Posts
Recent Comments
Tags
- banner
- Storage
- drbd
- CEP
- 웰카
- mgmtip
- Kubernetes
- snmp
- docker
- 우파푸른하늘
- n15148
- Path
- port description
- admin port
- mariadb
- unix_socket
- web&was apche htaccess
- vmware
- etcd
- Network
- MotD
- perplexity
- dell
- Galera Cluster
- Auth
- RHEL8
- maxscale
- CentOS
- pod
- wildfly jboss
- openldap
- n1548
- 우파푸른하늘80만이벤트
- data-door
250x250
반응형
전산쟁이의 기억노트
DRBD 기술노트 본문
728x90
반응형
Opensource 정보 : DRBD / DRBDutils (https://www.linbit.com/en/drbd-oss-distribution/)
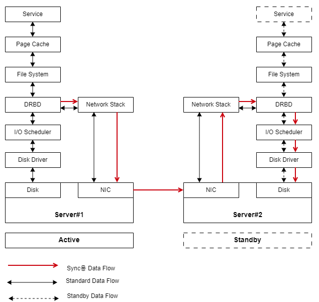
DRBD Stack (Active / Passive 구성임)
작업 절차중 나오는 용어들은 Mantec 을 참고해도 좋을듯 : https://mantech.jira.com/wiki/spaces/WDRBDV9/pages/170098908/1.
Mantech에 MCCS라는 솔루션이 DRBD을 기반으로 상품화되었음
DRBD통신방향

사진 설명을 입력하세요.
DRBD설치하기
- DRBD 모듈 설치 (8.x, 9.x 설치 방법 동일함)
> tar -zxvf drbd-8.4.5.tar.gz
> cd drbd-8.4.5
> make;make install
> echo "modprobe drbd" > /etc/sysconfig/modules/drbd.modules
> chmod +x /etc/sysconfig/modules/drbd.modules
> modprobe drbd
> lsmod | grep drbd
drbd 568788 0
libcrc32c 12644 4 xfs,drbd,nf_nat,nf_conntrack
- DRBD Util 설치 (8.x, 9.x 설치 방법 동일함)
> yum install -y libxslt libxml2
> tar -zxvf drbd-utils-8.9.1.tar.gz
> cd drbd-utils-8.9.1
> ./configure --prefix=/usr/local/drbd --sysconfdir=/etc/ --with-initscripttype=sysv
> ./configure --sysconfdir=/etc/ --with-initscripttype=systemd --with-pacemaker (Centos7)
> make; make install
> mkdir -p /usr/local/drbd/var/run
DRBD구성하기
- Target 파티션 구성하기
># fdisk /dev/xvdb
Device contains neither a valid DOS partition table, nor Sun, SGI or OSF disklabel
Building a new DOS disklabel with disk identifier 0xcce44d25.
Changes will remain in memory only, until you decide to write them.
After that, of course, the previous content won't be recoverable.
\\Warning: invalid flag 0x0000 of partition table 4 will be corrected by w(rite)
\\WARNING: DOS-compatible mode is deprecated. It's strongly recommended to
switch off the mode (command 'c') and change display units to
sectors (command 'u').
\\Command (m for help): n
Command action
e extended
p primary partition (1-4)
p (입력)
Partition number (1-4): 1 (입력)
First cylinder (1-2080500, default 1):
Using default value 1 (입력)
Last cylinder, +cylinders or +size{K,M,G} (1-2080500, default 2080500):
Using default value 2080500
\\Command (m for help): w (입력)
The partition table has been altered!
\\Calling ioctl() to re-read partition table.
Syncing disks.
- DRBD구성하기
># cat /etc/drbd.d/drbd.res
resource drbd0
{
startup {
wfc-timeout 30;
outdated-wfc-timeout 20;
degr-wfc-timeout 30;
}
\\ syncer {
rate 1000M;
verify-alg sha1;
}
\\ on web1 {
device drbd0;
disk /dev/xvdb1;
address {노드1번IP}:7789;
meta-disk internal;
}
\\ on web2 {
device drbd0;
disk /dev/xvdb1;
address {노드2번IP}:7789;
meta-disk internal;
}
}
- DRBD 메타 데이터 구성 후 서비스 시작
># drbdadm create-md drbd0
># /etc/init.d/drbd start
- Disk Sync 시작 (1번 서버에서 수행) (DRBD 8.x 해당)
># drbdadm -- --overwrite-data-of-peer primary drbd0
- drbd 실행 후 primary 지정 (1번서버에서 수행)
># drbdadm invalidate drbd0
># drbdadm primary --force drbd0
- 데이터 동기화 상태 확인DRBD 서비스 시작 (DRBD 8.x 해당)
># cat /proc/drbd
version: 8.4.5 (api:1/proto:86-101)
GIT-hash: 1d360bde0e095d495786eaeb2a1ac76888e4db96 build by root@web2, 2015-03-09 14:49:34
0: cs:SyncTarget ro:Secondary/Primary ds:Inconsistent/UpToDate C r-----
ns:0 nr:491520 dw:487424 dr:0 al:0 bm:0 lo:16 pe:0 ua:16 ap:0 ep:1 wo:f oos:9986956
[>....................] sync'ed: 4.7% (9752/10228)M
finish: 0:04:05 speed: 40,616 (40,616) want: 102,400 K/sec
DRBD 기능 테스트
- DRBD의 Primary 선언 (master 노드수행)
$> drbdadm primary drbd0
$> cat /proc/drbd *Primary/Secondary으로 표기되어 있으면 됨
version: 8.4.5 (api:1/proto:86-101)
GIT-hash: 1d360bde0e095d495786eaeb2a1ac76888e4db96 build by root@techtx-base-dev02, 2019-04-26 17:54:37
0: cs:Connected ro:Primary/Secondary ds:UpToDate/UpToDate C r-----
ns:0 nr:0 dw:0 dr:664 al:0 bm:0 lo:0 pe:0 ua:0 ap:0 ep:1 wo:f oos:0
- 파일시스템 생성 (master 노드수행)
># mkfs.ext4 /dev/drbd0
mke2fs 1.41.12 (17-May-2010)
Filesystem label=
OS type: Linux
Block size=4096 (log=2)
Fragment size=4096 (log=2)
Stride=0 blocks, Stripe width=0 blocks
327680 inodes, 1310595 blocks
65529 blocks (5.00%) reserved for the super user
First data block=0
Maximum filesystem blocks=1342177280
40 block groups
32768 blocks per group, 32768 fragments per group
8192 inodes per group
Superblock backups stored on blocks:
32768, 98304, 163840, 229376, 294912, 819200, 884736
\\Writing inode tables: done
Creating journal (32768 blocks): done
Writing superblocks and filesystem accounting information: done
\\This filesystem will be automatically checked every 26 mounts or
180 days, whichever comes first. Use tune2fs -c or -i to override.
- 마운트 후 파일 생성 (master 노드수행)
$> mount /dev/drbd0 /mnt/
$> df -h /mnt
Filesystem Size Used Avail Use% Mounted on
/dev/drbd0 4.8G 10M 4.6G 1% /mnt
- 임의 파일 생성 (master 노드수행)
$> touch 123
$> ls -l 123
-rw-r--r-- 1 root root 0 Apr 29 13:04 123
- 마운트 해제 및 DRBD의 secondary 선언 (master 노드수행)
$> umount /mnt
$> drbdadm secondary drbd0
$> cat /proc/drbd
version: 8.4.5 (api:1/proto:86-101)
GIT-hash: 1d360bde0e095d495786eaeb2a1ac76888e4db96 build by root@techtx-base-dev02, 2019-04-26 17:54:37
0: cs:Connected ro:Secondary/Secondary ds:UpToDate/UpToDate C r-----
ns:1235836 nr:0 dw:1235836 dr:1409 al:307 bm:0 lo:0 pe:0 ua:0 ap:0 ep:1 wo:f oos:0
- DRBD의 Pimary 선언 (slave 노드 수행)
$> drbdadm primary drbd0
$> cat /proc/drbd
version: 8.4.5 (api:1/proto:86-101)
GIT-hash: 1d360bde0e095d495786eaeb2a1ac76888e4db96 build by root@techtx-base-dev05, 2019-04-26 17:54:29
0: cs:Connected ro:Primary/Secondary ds:UpToDate/UpToDate C r-----
ns:4 nr:1235836 dw:1235840 dr:1017 al:1 bm:0 lo:0 pe:0 ua:0 ap:0 ep:1 wo:f oos:0
- 파일시스템 마운트 후 master노드에서 생성한 파일 확인 (slave 노드 수행)
># mount /dev/drbd0 /mnt/
># ls -l /mnt/
total 1000020
-rw-r--r-- 1 root root 0 Apr 29 13:04 123
DRBD장애로 인한 데이터 동기화 실패대응
- 슬레이브 선언 (Standby 서버에서 수행)
$> drbdadm secondary all
$> drbdadm disconnect all
$> drbdadm -- --discard-my-data connect all
- 마스터 선언 (Active 서버에서 수행)
$> drbdadm primary all
$> drbdadm disconnect all
$>drbdadm connect all
- 데이터 강제 동기화 (마스터에서 작업 수행)
$> drbdadm invalidate drbd0
DRBD 기술노트 | igoni.kr
Opensource 정보 : DRBD / DRBDutils (https://www.linbit.com/en/drbd-oss-distribution/) DRBD Stack (A...
igoni.kr
728x90
반응형
'storage' 카테고리의 다른 글
| RHEL환경의 VDO 구축 / 운영 (0) | 2022.07.24 |
|---|---|
| RHEL환경에서 VDO 사용하기 (0) | 2022.07.24 |
| centos6.x drbd설치 (0) | 2022.07.24 |
| Ceph 스토리지 구축 (0) | 2022.07.24 |
| Glusterfs rpm 설치 (0) | 2022.07.24 |
Comments